Event Format
REFSQ is a highly interactive event. Each session is organised in order to provoke discussion among the presenters of papers, discussants and all the other participants. Typically, after a paper is presented, it is immediately discussed by three pre-assigned discussants, then subject to a free discussion involving all participants. At the end of each session, an open session discussion of all the papers presented in the session is achieved.
Which roles are there?
Four particular roles can be distinguished in this organisation :
Session Chair (SC) – introduces the presenters of the papers in a session. The session chair takes care of the time, organizes the discussion of a paper after its presentation, and gives the word to speakers in the audience during the individual paper discussion as well as during the open session discussion.
Presenter (PR) – presents a paper. Of course, presenters are invited to read the other papers of the same session. The papers will be downloadable for presenters and discussants only from the page http://refsq07.informatik.uni-heidelberg.de/myreview/ShowPapers.php. You will need the ID and password you used for submission. (If you were a reviewer and you use your reviewer’s login and password to access MyReview, that won’t work. You have to use your author’s credentials, i.e. those you (or one of your co-authors) used to submit your paper).
Discussant (DC) – prepares the discussion of a paper. Each paper is assigned 2 discussants (typically presenters of other papers in the same session, but can also be presenters of papers of another session). The DC gives a critical review of the paper directly after its presentation using a predefined set of questions (PDF, RTF).
You can find out the papers assigned to you on the Programme and Schedule page.
The papers are downloadable for discussants from the page http://refsq07.informatik.uni-heidelberg.de/myreview/ShowPapers.php. You will need the ID and password you used for submission. (If you were a reviewer and you use your reviewer’s login and password to access MyReview, that won’t work. You have to use your author’s credentials, i.e. those you (or one of your co-authors) used to submit your paper).
BE CAREFUL, the papers do not have the same numbers on the programme page and in MyReview. So download your assigned papers based on their title.
Discussion Facilitator (DF) – starts up the open session discussion with an opening speech (i.e., a short and sharp statement on the critical issues of the presentations) and summarizes all discussions on a closing slide.
How do I know which role I have and what I have to do?
PR – Your paper has been accepted and you will be the author who presents the paper. It is highly desired that you attend both days of the event and take an active part in the discussion of the other papers. Prepare your presentation and bear in mind the available time: full papers are restricted to 15 min, and short papers (i.e., position papers and industrial problem statements) are restricted to 10 min. As opposed to other workshops and conferences, REFSQ provides you with a first slide and a last slide.
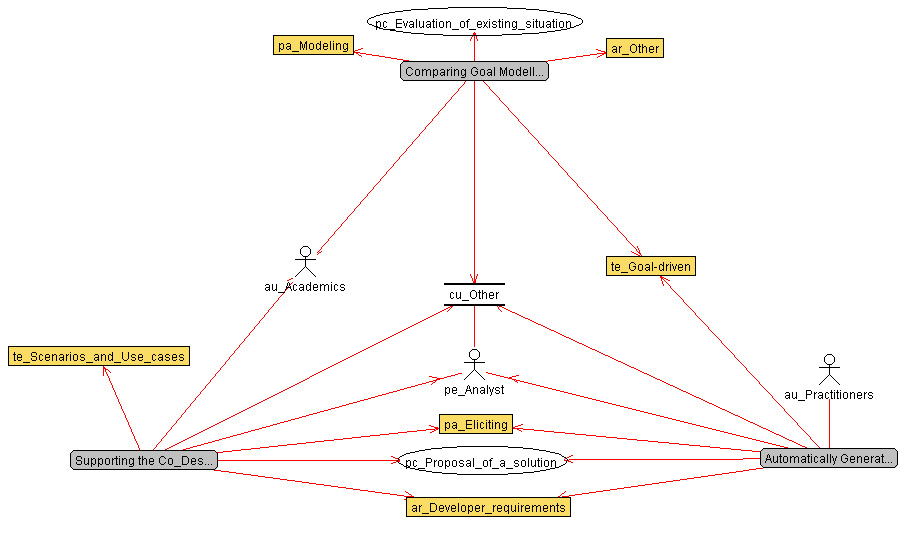
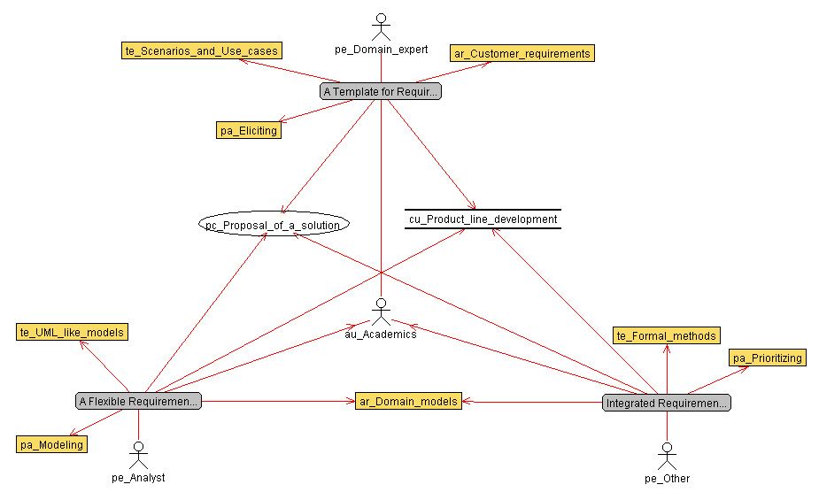
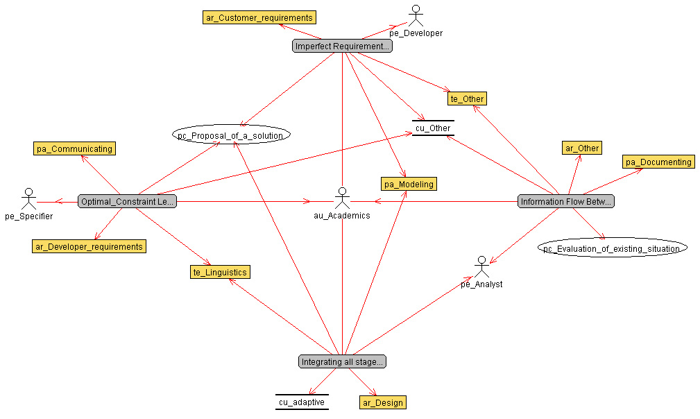
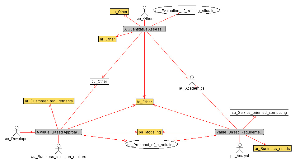
On the first slide, which is provided below, you situate your work in relation to a number of keywords that identify important concepts in RE. These images are based on the keywords indicated for each paper upon submission (the legend is also available below); the first slide should position the paper in the proper context, and highlight its main themes; you may also want to compare, contrast, or highlight synergies between your approach and other papers in the session. A sample slide is also provided below, and may serve as inspiration. Feel free to annotate or decorate the session’s first slide image as you see fit — the emphasis should be on clarity rather than formality.
- Session 1: Products and Product Lines
- Session 2: Goal-driven Requirements Engineering
- Session 3: Experiences and Industrial Focus
- Session 4: Value-based Requirements Engineering
- Session 5: Specification
- Session 6: Elicitation Techniques
- Session 7: Quality
- First slide legend
- First slide sample
On the last slide (PDF, RTF), you summarize your contribution by answering a set of questions. The use of the REFSQ templates is mandatory.
DC – If you are a PR, you are also a DC for 2 or 3 other papers (you can ask a co-author to replace you in this task). Please have a look at the program to check which paper you should discuss. Read the papers you are assigned to. Prepare a one-slide summary using the question template (PDF, RTF) Focus on the main ideas. The slide should not get more than 1-1.5 min to present. Please, prepare this one slide using a real transparency; there are two reasons for that: first, experience has shown that using the support of a transparency is much faster and much more practical than using laptops (they have to be plugged to a videoprojector, then de-plugged, sometimes switched on, etc.), second, we (the organisers) will take your transparencies to prepare the REFSQ’07 summary.
DF – You have received an invitation to be a DF. You have nothing to prepare before the event (except maybe read the papers of the session). Make notes during the paper presentations and discussions in the session you are assigned to. Note issues that may raise an interesting discussion. Start the open session discussion based on the notes you made. Summarize the open session discussion on a closing slide (you do not have to moderate the discussion). Close the open session discussion with a presentation of your slide when the time is over.
SC – You have received an invitation to be a SC. You have nothing to prepare before the event (except maybe contact the authors to get more information about them). Open your session and introduce the PRs. Keep the time and give the PR signs when the end of the time slot is approaching. Invite DCs and organize the individual paper discussion, i.e., ensure that the discussion is structured. Close the paper discussion and hand over to the next PR. After the last PR, moderate the open session discussion. Finally, close the session when the time is over. You will find schedule information in the final program.
How does it all fit together?
A typical session consists of 3-5 presentations. The flow of events is as follows:
Opening
- The SC opens the session.
Paper presentation and discussion
For each paper:
- The PR presents his or her paper (10 min for a short paper, 15 min for a full paper).
- The DF makes notes.
- Individual paper discussion (10 min for a short paper, 15 min for a full paper):
- The DCs present their one-slide summaries of this paper.
- All participants discuss the paper in the remaining time.
- The DF makes notes.
- The SC closes paper discussion and hands over to the next PR.
Open session discussion
- The DF starts the open session discussion after the last PR.
- The SC moderates the open session discussion (20 or 30 min).
- The DF makes notes for the closing slide.
- The DF closes the open session discussion.
Closing
- The SC closes the session.
After the last session, there will be a general discussion, possibly including a brainstorming session about areas or topics of RE research that the participants perceive as important.